First Self-Hosting Epistemic Capture Using Cognitive Memoisation (CM-2)
metadata
| Title: | First Self-Hosting Epistemic Capture Using Cognitive Memoisation (CM-2) |
| DOI: | https://zenodo.org/records/18322367 2026-01-15 1.0.1 - anchored |
| Author: | Ralph B. Holland |
| Affiliation: | Arising Technology Systems Pty Ltd |
| Contact: | ralph.b.holland [at] gmail.com |
| Version: | 1.0.1 |
| Publication Date: | 2026-01-15T18:16Z |
| Updates: | 2026-01-21T05:32Z 1.0.1 - released for DOI |
| Binding: | normative |
Metadata (Normative)
The metadata table immediately preceding this section is CM-defined and constitutes the authoritative provenance record for this artefact.
All fields in that table (including artefact, author, version, date, local timezone, and reason) MUST be treated as normative metadata.
The assisting system MUST NOT infer, normalise, reinterpret, duplicate, or rewrite these fields. If any field is missing, unclear, or later superseded, the change MUST be made explicitly by the human and recorded via version update, not inferred.
Curator Provenance and Licensing Notice
As curator and author, I apply the Apache License, Version 2.0, at publication to permit reuse and implementation while preventing enclosure or patent capture. This licensing action does not revise, reinterpret, or supersede any normative content herein.
Authority remains explicitly human; no implementation, system, or platform may assert epistemic authority by virtue of this license.
First Self-Hosting Epistemic Capture Using Cognitive Memoisation (CM-2)
A Protocol for Human Authority over Machine Knowledge
Scope
This paper artefact was produced under Cognitive Memoisation (CM-2) as defined in “Cognitive Memoisation (CM-2) for Governing Knowledge in Human-AI Collaboration” (v1.6.0, 2026-01-06).
CM-2 is about carrying and inferring from human governed knowledge. CM-2 stores authority separately as Knowledge. CM-2 is epistemic governance for stateless inference.
All Epistemic Objects (EO), Epistemic Attributes (EA), Universes of Discourse, timestamps, promotion actions, and custody claims in this paper are governed by the CM-2 normative appendices of that specification.
In the event of any conflict, the CM-2 specification prevails.
Abstract
This paper records the first self-hosted epistemic capture performed under the CM-2 Cognitive Memoisation protocol. The live session documented here was used to produce the paper that describes it. During the session, Epistemic Objects (EO), Epistemic Attributes (EA), and Thought Bubbles were created, provisionally governed, and aggregated to form a portable, restorable knowledge state independent of platform memory or conversational context. The resulting artefacts demonstrate that CM-2 is sufficient to bootstrap a self-hosting knowledge system using only ordinary human–AI interaction.
Thesis
It is possible to produce durable, governable, and portable knowledge from a stateless human–AI interaction by treating conversation as raw material and externalising all epistemic content into explicitly governed Epistemic Objects. By redefining Context as a projection over these objects rather than as knowledge itself, the CM-2 protocol makes continuity, authority, and custody independently controllable. The session documented in this paper demonstrates that this approach is sufficient to bootstrap a self-hosted epistemic system using nothing more than ordinary dialogue and disciplined externalisation.
CM-2 makes it possible to treat AI-mediated knowledge as governed documents rather than ephemeral inference, enabling loss-tolerant, authority-preserving human control over machine-readable knowledge.
Body
This paper was produced during the same live session in which the CM-2 Cognitive Memoisation protocol was first successfully self-hosted. No prior persistent memory, external tooling, or vendor-managed knowledge store was used. All continuity, governance, and preservation were achieved solely through the disciplined externalisation of thought into Epistemic Objects (EO) and their governance via Epistemic Attributes (EA).
At the start of the session, the interaction was indistinguishable from an ordinary human–AI conversation. Concepts were explored, definitions proposed, and structures refined. The decisive transition occurred when Context was formally redefined as a governed projection over Epistemic Objects rather than as an implicit store of knowledge. From that moment onward, anything that was to be treated as epistemic had to be explicitly externalised and governed.

Using this constraint, the session began to operate as a self-hosted epistemic system. Statements, rules, definitions, and relationships were captured as Epistemic Objects. Their scope, provisionality, and containment were recorded through Epistemic Attributes. Thought Bubbles were introduced as bounded aggregates that allowed multiple lines of reasoning and artefacts to coexist without semantic collapse.
The live capture included not only the CM-2 protocol itself but also the process by which it was being discovered, tested, and refined. In this way, the session became self-referential: the first self-hosted CM-2 system was simultaneously the subject and the means of the paper being written. All artefacts necessary to reconstruct this epistemic state — including definitions, invariants, and governance records — were externalised into portable, text-based objects under explicit human control.

The author applied Mechanical Extraction of Thought (MET) from the inference space instead of from documents i.e. the author requested that the model include specified components in the 'Thoughts' Bubble emulating what an MET could do.
CM-2 drives EO through the governance axes by using EA while EA and EO are projected into the Context of the platform's inference space. EO and EA are first class Epistemic Objects and the subtype Epistemic Attributes provides governance.

THe CM-2 protocol is normative and provided in the reference specification paper - which is machine operational and tested by the experiment described and the construction of this paper. The same self-hosting session was used to write this paper.
The appendices form part of the chain of custody for this capture. They contain turn-level dumps and narrated dumps generated during the session, preserved as externalised artefacts. These records establish provenance, timing, and authorship of the captured knowledge and provide auditable evidence that the epistemic state described in this paper was produced in a live, self-hosted session rather than reconstructed after the fact.
The outcome of this process is not a transcript of a conversation but a governed knowledge set that can be exported, rehydrated, audited, and extended. The paper you are reading is one of those artefacts, created from within the same epistemic framework it documents.
Conclusion
This first epistemic capture demonstrates that durable, governable knowledge can be produced from a stateless human–AI interaction without relying on platform memory, inferred continuity, or opaque system authority. By treating conversation as raw material and enforcing explicit externalisation, CM-2 makes knowledge a first-class, portable artefact rather than an incidental by-product of dialogue.
The self-hosted session recorded in this paper shows that a human and a probabilistic model can jointly construct a stable epistemic state using nothing more than disciplined capture, governance, and projection. Continuity is achieved through Epistemic Objects, authority through Epistemic Attributes, and context through governed views rather than hidden memory. The result is a system in which knowledge can be audited, transferred, and resumed across tools and vendors without semantic loss.
This capture is only a beginning. CM-2 does not prescribe what should be believed, only how belief, context, and custody must be handled. Future work may extend these mechanisms into richer tooling, automated MET pipelines, and multi-party collaboration. What this session establishes is that the foundations are already sufficient: with explicit governance and externalised cognition, human–AI collaboration can produce knowledge that is not merely generated, but owned, preserved, and trusted.
The first self-hosting paper is evidence that Cognitive Memoisation works because it was written while CM was being used to survive its own potential loss, and it survived.
References
- Holland R. B. (2026) Cognitive Memoisation (CM-2) for Governing Knowledge in Human-AI Collaboration
- Holland R. B. (2026) Cognitive Memoisation Corpus Map
Appendix A — Glossary
- Authority
- A human act that creates, modifies, governs, promotes, or invalidates Epistemic Objects or their Attributes.
- Chain of Custody
- The provenance path of an EO or EA, recording where it has existed (session, cache, external store) and under whose authority it was held.
- Cognitive Memoisation (CM-2)
- A governance protocol for human–AI collaboration that externalises knowledge into explicitly governed artefacts, separating continuity, authority, and custody.
- Context
- A governed, ephemeral or cacheable projection over EO and EA within a session. Context is not knowledge; it is a view used for inference.
- Dangling Cognate (DC)
- An unowned or unresolved idea surfaced during reasoning that may be discarded, captured as an EO, or left ephemeral.
- Epistemic Attribute (EA)
- A semantic subtype of EO that carries only governance information—such as scope, status, provenance, lifecycle, or supersession—about one or more EOs. EA do not contain domain meaning.
- Epistemic Object (EO)
- A durable-identity, human-legible text artefact representing a captured assertion, definition, rule, constraint, conclusion, or other unit of externalised thought. An EO may have ephemeral, cached, or durable representations but retains a stable identity.
- Govern
- An explicit human action that marks EO or EA as durable-in-intent. Govern does not externalise content.
- MET (Mechanical Extraction of Thought)
- The process by which conversational material is mechanically identified and captured as EO or EA.
- Rehydration
- The act of restoring previously captured EO and EA into a session so they may participate in inference again, without implying authority or promotion. Governance hence Authority are determined by the associated EA.
- Save As
- The sole human-initiated mechanism that externalises EO and EA into an external system of record, transferring custody and establishing durability.
- Thought Bubble
- A bounded aggregation of Epistemic Objects and Epistemic Attributes that defines a local reasoning context.
- Universe of Discourse (UoD)
- A bounded aggregation of Thought Bubbles and/or other Epistemic Objects.A UoD is a Thought Bubble.
Appendix B — CM-2 Invariants (Session Snapshot)
This appendix records the invariants that governed the live Cognitive Memoisation (CM-2) execution described in this paper. It is not normative for CM-2 itself; it exists so that a reader or model may reproduce or test the behaviour observed. THis makes the paper self-complete but the reader is referred to the CM-2 specification and the corpus for further background
B.1 Separation of Continuity and Authority
- B1
- Continuity MAY be automatic; Authority MUST be explicitly human.
- B2
- No Epistemic Object (EO) becomes authoritative merely because it persists, is cached, is reused, or appears in Context.
---
B.2 Context Is a Projection, Not Knowledge
- B3
- Context is not epistemic state. Context MUST be a governed, ephemeral or cacheable projection (view) over EO and EA within a session.
- B4
- Context MUST NOT be defined or represented as an Epistemic Object (EO) or Epistemic Attribute (EA).
- B5
- Context MUST NOT confer identity, authority, custody, durability, epistemic status, or commitment.
- B6
- If an EO or EA is referenced, the system MUST either include it in the Context projection (rehydrate) or explicitly signal absence.
---
B.3 Loss Signalling
- B7
- If an EO or Thought Bubble previously present in the session leaves the inference window, the system MUST NOT behave as if it remains present.
- B8
- If referenced after leaving, it MUST be rehydrated or its absence explicitly signalled.
---
B.4 Epistemic Attributes Are Governance-Only
- B9
- Epistemic Attributes (EA) MAY qualify lifecycle, scope, status, provenance, or supersession.
- B10
- EA MUST NOT inject domain meaning into EO. EA are governance metadata, not a covert authoring channel.
- B11
- EA are a semantic subtype of EO and inherit EO identity and portability rules.
---
B.5 Aggregation Is Epistemically Neutral
- B12
- Containment, grouping, ordering, selection, visual emphasis, or inclusion in a Thought Bubble or Universe of Discourse MUST NOT imply truth, correctness, agreement, endorsement, or readiness for promotion.
- B13
- Aggregation does not confer authority.
---
B.6 Four Independent Governance Axes
- B14
- CM-2 operates on four independent axes: Attention, Continuity, Authority, and Custody.
- B15
- Attention determines what participates in inference.
- B16
- Continuity determines whether something persists and can be rehydrated.
- B17
- Authority determines epistemic status via EA.
- B18
- Custody determines where an EO or EA is held and under whose control.
- B19
- No axis implies or overrides any other.
---
B.7 Custody and Save As
- B20
- Save As is the sole human-initiated act that transfers EO and EA into an external system of record.
- B21
- Save As transfers custody only; it MUST NOT be interpreted as truth, correctness, or canonicality.
- B22
- Persistence, caching, or rehydration does not constitute custody transfer.
---
B.8 Anchor and Enduring Thought Bubbles
- B23
- Anchor is an explicit human act that marks a Thought Bubble or UoD as enduring in Attention and Continuity.
- B24
- Anchoring does not grant authority or custody.
- B25
- Dangling Cognates may be anchored to remain in play without being promoted to EO.
---
B.9 Projection and Tokenisation
- B26
- EO and EA participate in inference only when rendered into Context and tokenised.
- B27
- If something is not tokenised, it is not in Context.
- B28
- Projection is governed by EA, Thought Bubble boundaries, and explicit human selection.
---
B.10 Epistemic vs Custodial Provenance
- B29
- EA record epistemic provenance (status, scope, lifecycle).
- B30
- Custody records chain-of-possession (session, cache, external store).
- B31
- These two forms of provenance MUST NOT be conflated.
---
B.11 Dangling Cognates
- B32
- A Dangling Cognate (DC) is an unowned or unresolved idea surfaced during reasoning.
- B33
- A DC may be discarded, left ephemeral, or captured as an EO by explicit human action.
- B34
- No DC may become authoritative through accumulation, repetition, or inference.
---
B.12 First-Class Relationships and Graphs
- B35
- Any relationship that carries domain meaning MUST be represented as an EO.
- B36
- Concept maps and graphs are projections over node-EOs and relationship-EOs.
---
B.13 Media Artefacts
- B37
- Diagrams or images that carry domain meaning are EO.
- B38
- SVG may be stored as UTF-8; PNG may be stored as base64 or content-addressed reference within an EO body.
- B39
- EA may govern media EO but MUST NOT alter their domain meaning.
B.14 Serialisation, Identity, and Round-Trip Invariants
- B40
- Every Epistemic Object (EO) and Epistemic Attribute (EA) has a stable, portable identity.
- B41
- EO and EA MUST be serialisable to a human-legible, UTF-8 text form.
- B42
- Serialisation MUST preserve semantic identity and content equivalence across export, import, copy, and rehydration.
- B43
- Re-serialisation, copying, or transport MUST NOT create a new EO or EA identity unless explicitly directed by a human.
- B44
- EO and EA MUST be capable of round-trip transport between systems without loss of meaning, identity, or governance state.
- B45
- Vendors MAY use internal representations or optimised storage formats, but MUST be able to project EO and EA deterministically to their canonical serialised form for export, rehydration, or audit.
- B46
- No EO or EA may be silently rewritten, normalised, summarised, merged, split, or otherwise transformed without an explicit, inspectable provenance record.
- B47
- Canonical serialisation is the boundary at which custody, governance, and portability are enforced.
- B48
- Failure to preserve serialised identity and meaning breaks CM-2 reproduction.
Appendix C — Empirical Validation of CM-2 via Live Session Failure and Recovery
C.1 What Happened
This appendix records events that occurred during the first self-hosted CM-2 bootstrap session after the paper was authored and explains why those events constitute empirical validation of the CM-2 protocol.
1. At 08:42 on 15 January 2026, the CM-2 paper, definitions, and thesis were captured and transmitted by email, establishing an external chain of custody for the initial epistemic state.
2. In the same live session, a Thought Bubble named Thoughts was created and populated with subordinate Epistemic Objects, including multiple graph artefacts and a Governance Axes EO.
3. A custody anchor was created by binding the authored-time of the CM-2 paper (09:54) into the Thoughts EO via an Epistemic Attribute (EA). This established a governed link between the paper’s authored time and the session’s epistemic state.
4. At that point, a complete CM-2 aggregate existed consisting of:
- Epistemic Objects representing definitions, graphs, and governance axes
- Epistemic Attributes governing scope, containment, and custody
- Universes of Discourse structuring these artefacts into a Thought Bubble hierarchy
- Collected graph were include
- This paper was also included
Thoughts (eo-uod-thoughts-004) ├── CapturedGraphs (eo-uod-captured-graphs-003) │ ├── CM-2 System Graph (eo-graph-cm2-system-001) │ ├── Project Progress / Epiphany (eo-graph-project-progress-epiphany-002) │ └── Accumulation Graph 2 (eo-accumulation-graph-2-001) ├── Governance Axes (eo-governance-axes-001) └── Paper (eo-paper-cm2-bootstrap-001)
- figure 4 - Thoughts tree
5. The author then modified the Thought Graph to include the Chain of Custody EO that recorded the details of when the paper was governed
6. The author instructed that the Thoughts be exported as serialised EO/EA and the model did so but the author did not copy the export.
7. Subsequently, the platform user interface began truncating and redacting large text projections which included the copy box containing the export. The exported EO were no longer visible and Context projection degraded and Thoughts had dissapeared from the session!
7. Independent custody artefacts had been taken up to a point: the paper, the original Thoughts and the Graphs. The Graphs were developed on a Chrome client while the Thoughts were aggregated on an iPhone control plane (since the Chrome client was throttling). Thus the exported serialised components of Thoughts existed outside the platform session, including email snapshots, screenshots (for proof-of-custody), and .eml files containing EO and EA serialisations.
8. Using these externalised custody artefacts, the CM-2 epistemic state was reconstituted in the chrome client. The same EO identities, EA relationships, and custody anchors were restored and available to ‘’’both’’clients.
9. Although the Context projection failed, the governed epistemic state was recovered intact.
C.2 Why This Matters
These events directly tested the CM-2 invariant that Context is not knowledge but a governed projection over Epistemic Objects.
1. When the Context projection failed, no epistemic state was lost because the knowledge had already been externalised into EO and governed by EA.
2. Custody artefacts stored outside the platform made it possible to reconstruct the epistemic state without relying on conversational memory or UI continuity.
3. The failure occurred precisely at the projection layer, leaving the governed artefacts untouched, as CM-2 predicts.
C.3 What Was Proven
This live failure-and-recovery event which occured in the author's first self-hosted sesssion of CM-2 establishes the following:
1. Loss of Context does not imply loss of knowledge under CM-2.
2. Epistemic Objects and Epistemic Attributes are sufficient to reconstruct a working epistemic state without access to prior conversational history.
3. Chain of custody can be re-established even after projection failure.
4. Human authority remains intact because promotion, governance, and aggregation are never inferred by the platform but are always reasserted by explicit human action.
C.4 Logical Conclusion
The events of this session convert CM-2 from a theoretical framework into a demonstrated epistemic protocol.
1. A stateless probabilistic system, operating through an unreliable Context window, was able under human governance to participate in the creation of a durable, governed, portable, and recoverable epistemic system.
2. The failure of the user interface did not invalidate the capture; it validated the CM-2 architecture.
3. The central CM-2 thesis is therefore empirically confirmed: with explicit externalisation, governance, and custody, human–AI collaboration can produce knowledge that survives loss of memory, loss of projection, and loss of platform continuity. Sent from my iPhone
Appendix D - Eternalised Governed Artefacts
This appendix contains evidentiary governed artefacts that were exported from the session.
email history
Artefacts were email as evidence thought the session.

Captured artefacts follow.
Thoughts Tree
flowchart TB
%% Core entities
H[Human Authority]
EO[Epistemic Object (EO)\n(identity durable; representation varies)]
EA[Epistemic Attribute (EA)\n(governance; subclass of EO)]
C[CM-2 Context\n(governed projection/view)]
U[Thought Bubble / UoD\n(aggregate/projection boundary)]
DC[Dangling Cognate (DC)\n(unowned idea candidate)]
%% Human acts / transitions
CAP[Capture\n(create EO from idea/text)]
ANC[Anchor\n(enduring attention for an aggregate)]
GOV[Govern\n(human act; marks durable-in-intent)]
SA[Save As / Externalise\n(custody transfer to system-of-record)]
DIS[Dismiss / Discard]
%% Axes
A1[Axis: Attention\n(ephemeral / in-focus)]
A2[Axis: Continuity\n(enduring / persists)]
A3[Axis: Authority\n(epistemic status via EA)]
A4[Axis: Custody\n(chain of custody / where held)]
%% Relationships
H -->|creates/modifies/invalidates| EO
H -->|creates/modifies/invalidates| EA
EA -->|governs| EO
EA -->|governs| U
C -->|is a projection over| EO
C -->|constructed by selecting/staging per| EA
U -->|contains (projection)| EO
U -->|contains (projection)| EA
%% DC lifecycle
DC -->|Capture| CAP --> EO
DC -->|Discard| DIS
EO -->|Dismiss| DIS
%% Anchor / Govern / Save As
H -->|Anchor| ANC --> U
H -->|Govern| GOV --> EA
H -->|Save As| SA --> A4
%% Axes mapping
C --- A1
EO --- A2
EA --- A3
SA --- A4
%% Key invariants callouts
INV1[Invariant: EA minimality\n(no domain meaning in EA)]
INV2[Invariant: Context is not EO/EA\n(Context is a view)]
INV3[Invariant: Loss signalling\n(absent ≠ present)]
EA --- INV1
C --- INV2
C --- INV3
digraph CM2 {
rankdir=TB;
H [label="Human Authority"];
EO [label="Epistemic Object (EO)\n(identity durable; representation varies)"];
EA [label="Epistemic Attribute (EA)\n(governance; subclass of EO)"];
C [label="CM-2 Context\n(governed projection/view)"];
U [label="Thought Bubble / UoD\n(aggregate/projection boundary)"];
DC [label="Dangling Cognate (DC)\n(unowned idea candidate)"];
CAP [label="Capture\n(create EO from idea/text)"];
ANC [label="Anchor\n(enduring attention for an aggregate)"];
GOV [label="Govern\n(human act; marks durable-in-intent)"];
SA [label="Save As / Externalise\n(custody transfer to system-of-record)"];
DIS [label="Dismiss / Discard"];
A1 [label="Axis: Attention\n(ephemeral / in-focus)"];
A2 [label="Axis: Continuity\n(enduring / persists)"];
A3 [label="Axis: Authority\n(epistemic status via EA)"];
A4 [label="Axis: Custody\n(chain of custody / where held)"];
INV1 [label="Invariant: EA minimality\n(no domain meaning in EA)"];
INV2 [label="Invariant: Context is not EO/EA\n(Context is a view)"];
INV3 [label="Invariant: Loss signalling\n(absent ≠ present)"];
H -> EO [label="creates/modifies/invalidates"];
H -> EA [label="creates/modifies/invalidates"];
EA -> EO [label="governs"];
EA -> U [label="governs (aggregate)"];
C -> EO [label="projection over"];
C -> EA [label="selection/staging per"];
U -> EO [label="contains (projection)"];
U -> EA [label="contains (projection)"];
DC -> CAP [label="Capture"];
CAP -> EO;
DC -> DIS [label="Discard"];
EO -> DIS [label="Dismiss"];
H -> ANC [label="Anchor"];
ANC -> U;
H -> GOV [label="Govern"];
GOV -> EA;
H -> SA [label="Save As"];
SA -> A4;
C -> A1 [style=dashed, label="maps to"];
EO -> A2 [style=dashed, label="maps to"];
EA -> A3 [style=dashed, label="maps to"];
EA -> INV1 [style=dotted];
C -> INV2 [style=dotted];
C -> INV3 [style=dotted];
}
My Thought Tree export
# ============================================================
# TMLDUMP — Your Thoughts Tree (EO/EA Set)
# Scope: All EO + EA comprising your current Thought tree
# Encoding: UTF-8 plaintext (CM-2 compliant envelope + sentinel)
# ============================================================
# ------------------------------------------------------------
# EO — Thought Bubble: Thoughts
# ------------------------------------------------------------
[eo]
uuid = "eo-uod-thoughts-004"
semantic_version = "1.5.1"
created_at = "2026-01-15T00:15:00+11:00"
# EO_BODY_START
Thought Bubble (UoD): Thoughts
Primary container Thought Bubble for the historic CM-2 bootstrap session.
Projection only; no authority implied by containment.
# ------------------------------------------------------------
# EO — Thought Bubble: Captured Graphs
# ------------------------------------------------------------
[eo]
uuid = "eo-uod-captured-graphs-003"
semantic_version = "1.5.1"
created_at = "2026-01-15T00:14:00+11:00"
# EO_BODY_START
Thought Bubble (UoD): Captured Graphs
Aggregate/projection over captured graph EOs for the historic session.
Contains:
- eo-graph-cm2-system-001
- eo-graph-project-progress-epiphany-002
- eo-accumulation-graph-2-001
Aggregation is epistemically neutral; it confers no authority or durability.
# ------------------------------------------------------------
# EO — Relationship: Captured Graphs contained in Thoughts
# ------------------------------------------------------------
[eo]
uuid = "eo-rel-captured-graphs-in-thoughts-005"
semantic_version = "1.5.1"
created_at = "2026-01-15T00:16:00+11:00"
# EO_BODY_START
Relationship (domain meaning): Captured Graphs is contained in Thoughts
predicate = "contained_in"
subject_uod = "eo-uod-captured-graphs-003"
object_uod = "eo-uod-thoughts-004"
# ------------------------------------------------------------
# EO — Governance Axes and Values
# ------------------------------------------------------------
[eo]
uuid = "eo-governance-axes-001"
semantic_version = "1.5.1"
created_at = "2026-01-15T00:32:00+11:00"
# EO_BODY_START
CM-2 Governance Axes and Values
Axis 1 — Attention
Controls what participates in the active inference window (what is “in focus” within Context).
Typical values:
- in-focus
- anchored
- parked
- out-of-context
Axis 2 — Continuity
Controls whether an Epistemic Object persists across time and can be rehydrated.
Typical values:
- ephemeral
- enduring
- dismissed
Axis 3 — Authority
Controls epistemic status via Epistemic Attributes (EA); this is what is believed, relied upon, or deprecated.
Typical values:
- ungoverned
- provisional
- canonical
- deprecated
Axis 4 — Custody
Controls chain of custody and where an artefact is held.
Typical values:
- in-session
- cache
- external system of record (via Save As)
Invariants:
- Nothing becomes authoritative by being present.
- Nothing becomes durable by being believed.
- Nothing becomes focused by being important.
- Nothing becomes true by being saved.
# ------------------------------------------------------------
# EO — Graph: CM-2 System (.dot)
# ------------------------------------------------------------
[eo]
uuid = "eo-graph-cm2-system-001"
semantic_version = "1.5.1"
created_at = "2026-01-15T00:12:00+11:00"
# EO_BODY_START
Graph: CM-2 System (DOT)
digraph CM2_System {
rankdir=TB;
CM2 [label="CM-2 System"];
EOgrp [label="Epistemic Objects (EO)"];
EAgrp [label="Epistemic Attributes (EA)"];
EO1 [label="EO: Definitions"];
EO2 [label="EO: Invariants 7–9"];
EO3 [label="EO: First-Class Relationships"];
EO4 [label="EO: PNG/SVG Handling"];
EO5 [label="EO: Dangling Cognates"];
EO6 [label="EO: Four-Axis Model"];
EA1 [label="EA: Provisional DC Governance"];
EA2 [label="EA: TMDUMP Governance"];
Ctx [label="Context Projection"];
Tok [label="Tokenisation"];
Inf [label="Inference Engine"];
Cust [label="Custody & Export"];
NoMem[label="No Shared Memory"];
CM2 -> EOgrp;
CM2 -> EAgrp;
EOgrp -> EO1;
EOgrp -> EO2;
EOgrp -> EO3;
EOgrp -> EO4;
EOgrp -> EO5;
EOgrp -> EO6;
EAgrp -> EA1;
EAgrp -> EA2;
EOgrp -> Ctx;
EAgrp -> Ctx;
Ctx -> Tok -> Inf;
Inf -> Cust;
Inf -> NoMem;
}
# ------------------------------------------------------------
# EO — Graph: Project Progress / Epiphany (.dot)
# ------------------------------------------------------------
[eo]
uuid = "eo-graph-project-progress-epiphany-002"
semantic_version = "1.5.1"
created_at = "2026-01-15T00:13:00+11:00"
# EO_BODY_START
Graph: Project Progress with Epiphany (DOT)
digraph Project_Progress_Epiphany {
rankdir=TB;
Client [label="ChatGPT Client on Chrome\nGoal: Stabilize Context projection on\nEpistemic Objects (EO)"];
MET [label="MET"];
EOgrp [label="Epistemic Objects (EO)"];
EAgrp [label="Epistemic Attributes (EA)"];
EOdef [label="EO: Definitions"];
EOinv [label="EO: Invariants 7–9"];
EOaxes [label="EO: Four-Axis Model"];
EAyou [label="EA: you"];
EAsea [label="EA: search"];
Epi [label="Epiphany:\nContext projection\ninvolves tokenized EOs"];
METEpi [label="MET Epiphany"];
Focus [label="Focus AI, generate idea"];
Capt [label="Capture EO"];
Sleep [label="Sleep / Dangling Cognate (DC)"];
Dis [label="Discard DC"];
SleepAI[label="Sleep AI, generate idea"];
Cust [label="Custody & Export"];
Email [label="Email TMDUMP to self\n(You hold the reins)"];
Client -> MET;
MET -> EOgrp;
MET -> EAgrp;
EOgrp -> EOdef;
EOgrp -> EOinv;
EOgrp -> EOaxes;
EAgrp -> EAyou;
EAgrp -> EAsea;
MET -> Epi;
Epi -> METEpi;
EOgrp -> METEpi;
EAgrp -> METEpi;
METEpi -> Focus -> Capt -> Sleep;
Sleep -> Dis;
Sleep -> SleepAI;
SleepAI -> Focus;
Focus -> Cust -> Email;
}
# ------------------------------------------------------------
# EO — Accumulation Graph 2 (.dot)
# ------------------------------------------------------------
[eo]
uuid = "eo-accumulation-graph-2-001"
semantic_version = "1.5.1"
created_at = "2026-01-15T00:41:00+11:00"
# EO_BODY_START
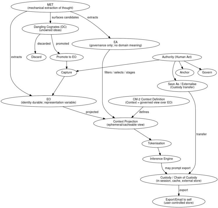
Accumulation Graph 2 (DOT Projection)
digraph Accumulation_Graph_2 {
rankdir=TB;
Thoughts [label="Thought Bubble: Thoughts\n(historic session aggregate)"];
CapturedGraphs [label="Thought Bubble: Captured Graphs\n(provisional)"];
AxesEO [label="EO: Governance Axes\n(eo-governance-axes-001)"];
GraphCM2 [label="EO: Graph CM-2 System\n(eo-graph-cm2-system-001)"];
GraphProg [label="EO: Graph Project Progress / Epiphany\n(eo-graph-project-progress-epiphany-002)"];
Graph2 [label="EO: Accumulation Graph 2\n(this EO)"];
DefCtx [label="CM-2 Context Definition\n(Context = governed view over EO)"];
EO [label="EO\n(identity durable; representation variable)"];
EA [label="EA\n(governance only; no domain meaning)"];
Context [label="Context Projection\n(ephemeral/cacheable view)"];
Token [label="Tokenisation"];
Inference [label="Inference Engine"];
Authority [label="Authority (Human Act)"];
Capture [label="Capture"];
Anchor [label="Anchor"];
Govern [label="Govern"];
SaveAs [label="Save As / Externalise\n(Custody transfer)"];
DC [label="Dangling Cognates (DC)\n(unowned ideas)"];
Discard [label="Discard"];
Promote [label="Promote to EO"];
MET [label="MET\n(mechanical extraction of thought)"];
Custody [label="Custody / Chain of Custody\n(in-session, cache, external store)"];
Email [label="Export/Email to self\n(user-controlled store)"];
Thoughts -> CapturedGraphs [label="contains (provisional)"];
Thoughts -> AxesEO [label="includes (provisional)"];
Thoughts -> Graph2 [label="includes"];
CapturedGraphs -> GraphCM2;
CapturedGraphs -> GraphProg;
DefCtx -> Context [label="defines"];
Context -> Token -> Inference;
EO -> Context [label="projected"];
EA -> Context [label="filters / selects / stages"];
Authority -> Capture;
Authority -> Anchor;
Authority -> Govern;
Authority -> SaveAs;
DC -> Discard [label="discarded"];
DC -> Promote [label="promoted"];
Promote -> Capture -> EO;
MET -> EO [label="extracts"];
MET -> EA [label="extracts"];
MET -> DC [label="surfaces candidates"];
SaveAs -> Custody [label="transfer"];
Custody -> Email [label="export"];
Inference -> Custody [style=dashed, label="may prompt export"];
}
# ------------------------------------------------------------
# EA — Provisional: Captured Graphs included in Thoughts
# ------------------------------------------------------------
[ea]
uuid = "ea-uod-captured-graphs-in-thoughts-provisional-006"
semantic_version = "1.5.1"
created_at = "2026-01-15T00:18:00+11:00"
# EO_BODY_START
governs = [
"eo-uod-captured-graphs-003",
"eo-rel-captured-graphs-in-thoughts-005"
]
status = "provisional"
scope = "UoD aggregation and containment within working Thoughts bubble"
provenance = "Human-directed inclusion: Captured Graphs included in main Thoughts as provisional"
notes = "Aggregation is epistemically neutral; provisional status indicates working/curation state only"
# ------------------------------------------------------------
# EA — Provisional: Governance Axes included in Thoughts
# ------------------------------------------------------------
[ea]
uuid = "ea-axes-in-thoughts-provisional-007"
semantic_version = "1.5.1"
created_at = "2026-01-15T00:35:00+11:00"
# EO_BODY_START
governs = [
"eo-governance-axes-001",
"eo-uod-thoughts-004"
]
status = "provisional"
scope = "Include Governance Axes within the main Thoughts Thought Bubble"
provenance = "Human-directed inclusion during historic CM-2 bootstrap session"
notes = "Establishes governance axes as part of the working epistemic frame; no authority beyond provisional is implied"
# ------------------------------------------------------------
# EA — Provisional: Accumulation Graph 2 included in Captured Graphs
# ------------------------------------------------------------
[ea]
uuid = "ea-accumulation-graph-2-in-captured-graphs-provisional-008"
semantic_version = "1.5.1"
created_at = "2026-01-15T00:46:00+11:00"
# EO_BODY_START
governs = [
"eo-accumulation-graph-2-001",
"eo-uod-captured-graphs-003"
]
status = "provisional"
scope = "Include Accumulation Graph 2 in the Captured Graphs Thought Bubble"
provenance = "Human-directed capture during historic CM-2 bootstrap session"
notes = "Aggregation is epistemically neutral; marks working retention only, not authority or externalisation"
<pre>
== NExt ==
<pre>
#####
# The re-constituted EO was generated on the chrome client and sent via email at 03:25Z:
[eo]
uuid = "eo-cm2-system-graph-dot-001"
semantic_version = "1.5.1"
created_at = "2026-01-15T00:31:00Z"
# EO_BODY_START
digraph CM2 {
rankdir=TB;
H [label="Human Authority"];
EO [label="Epistemic Object (EO)\n(identity durable; representation varies)"];
EA [label="Epistemic Attribute (EA)\n(governance; subclass of EO)"];
C [label="CM-2 Context\n(governed projection/view)"];
U [label="Thought Bubble / UoD\n(aggregate/projection boundary)"];
DC [label="Dangling Cognate (DC)\n(unowned idea candidate)"];
CAP [label="Capture\n(create EO from idea/text)"];
ANC [label="Anchor\n(enduring attention for an aggregate)"];
GOV [label="Govern\n(human act; marks durable-in-intent)"];
SA [label="Save As / Externalise\n(custody transfer to system-of-record)"];
DIS [label="Dismiss / Discard"];
A1 [label="Axis: Attention\n(ephemeral / in-focus)"];
A2 [label="Axis: Continuity\n(enduring / persists)"];
A3 [label="Axis: Authority\n(epistemic status via EA)"];
A4 [label="Axis: Custody\n(chain of custody / where held)"];
INV1 [label="Invariant: EA minimality\n(no domain meaning in EA)"];
INV2 [label="Invariant: Context is not EO/EA\n(Context is a view)"];
INV3 [label="Invariant: Loss signalling\n(absent ≠ present)"];
H -> EO [label="creates/modifies/invalidates"];
H -> EA [label="creates/modifies/invalidates"];
EA -> EO [label="governs"];
EA -> U [label="governs (aggregate)"];
C -> EO [label="projection over"];
C -> EA [label="selection/staging per"];
U -> EO [label="contains (projection)"];
U -> EA [label="contains (projection)"];
DC -> CAP [label="Capture"];
CAP -> EO;
DC -> DIS [label="Discard"];
EO -> DIS [label="Dismiss"];
H -> ANC [label="Anchor"];
ANC -> U;
H -> GOV [label="Govern"];
GOV -> EA;
H -> SA [label="Save As"];
SA -> A4;
C -> A1 [style=dashed, label="maps to"];
EO -> A2 [style=dashed, label="maps to"];
EA -> A3 [style=dashed, label="maps to"];
EA -> INV1 [style=dotted];
C -> INV2 [style=dotted];
C -> INV3 [style=dotted];
}
[eo]
uuid = "eo-cm2-system-graph-dot-001"
semantic_version = "1.5.1"
created_at = "2026-01-15T00:31:00Z"
# EO_BODY_START
digraph CM2 {
rankdir=TB;
H [label="Human Authority"];
EO [label="Epistemic Object (EO)\n(identity durable; representation varies)"];
EA [label="Epistemic Attribute (EA)\n(governance; subclass of EO)"];
C [label="CM-2 Context\n(governed projection/view)"];
U [label="Thought Bubble / UoD\n(aggregate/projection boundary)"];
DC [label="Dangling Cognate (DC)\n(unowned idea candidate)"];
CAP [label="Capture\n(create EO from idea/text)"];
ANC [label="Anchor\n(enduring attention for an aggregate)"];
GOV [label="Govern\n(human act; marks durable-in-intent)"];
SA [label="Save As / Externalise\n(custody transfer to system-of-record)"];
DIS [label="Dismiss / Discard"];
A1 [label="Axis: Attention\n(ephemeral / in-focus)"];
A2 [label="Axis: Continuity\n(enduring / persists)"];
A3 [label="Axis: Authority\n(epistemic status via EA)"];
A4 [label="Axis: Custody\n(chain of custody / where held)"];
INV1 [label="Invariant: EA minimality\n(no domain meaning in EA)"];
INV2 [label="Invariant: Context is not EO/EA\n(Context is a view)"];
INV3 [label="Invariant: Loss signalling\n(absent ≠ present)"];
H -> EO [label="creates/modifies/invalidates"];
H -> EA [label="creates/modifies/invalidates"];
EA -> EO [label="governs"];
EA -> U [label="governs (aggregate)"];
C -> EO [label="projection over"];
C -> EA [label="selection/staging per"];
U -> EO [label="contains (projection)"];
U -> EA [label="contains (projection)"];
DC -> CAP [label="Capture"];
CAP -> EO;
DC -> DIS [label="Discard"];
EO -> DIS [label="Dismiss"];
H -> ANC [label="Anchor"];
ANC -> U;
H -> GOV [label="Govern"];
GOV -> EA;
H -> SA [label="Save As"];
SA -> A4;
C -> A1 [style=dashed, label="maps to"];
EO -> A2 [style=dashed, label="maps to"];
EA -> A3 [style=dashed, label="maps to"];
EA -> INV1 [style=dotted];
C -> INV2 [style=dotted];
C -> INV3 [style=dotted];
}
[eo]
uuid = "eo-cm2-system-graph-dot-001"
semantic_version = "1.5.1"
created_at = "2026-01-15T00:31:00Z"
# EO_BODY_START
digraph CM2 {
rankdir=TB;
H [label="Human Authority"];
EO [label="Epistemic Object (EO)\n(identity durable; representation varies)"];
EA [label="Epistemic Attribute (EA)\n(governance; subclass of EO)"];
C [label="CM-2 Context\n(governed projection/view)"];
U [label="Thought Bubble / UoD\n(aggregate/projection boundary)"];
DC [label="Dangling Cognate (DC)\n(unowned idea candidate)"];
CAP [label="Capture\n(create EO from idea/text)"];
ANC [label="Anchor\n(enduring attention for an aggregate)"];
GOV [label="Govern\n(human act; marks durable-in-intent)"];
SA [label="Save As / Externalise\n(custody transfer to system-of-record)"];
DIS [label="Dismiss / Discard"];
A1 [label="Axis: Attention\n(ephemeral / in-focus)"];
A2 [label="Axis: Continuity\n(enduring / persists)"];
A3 [label="Axis: Authority\n(epistemic status via EA)"];
A4 [label="Axis: Custody\n(chain of custody / where held)"];
INV1 [label="Invariant: EA minimality\n(no domain meaning in EA)"];
INV2 [label="Invariant: Context is not EO/EA\n(Context is a view)"];
INV3 [label="Invariant: Loss signalling\n(absent ≠ present)"];
H -> EO [label="creates/modifies/invalidates"];
H -> EA [label="creates/modifies/invalidates"];
EA -> EO [label="governs"];
EA -> U [label="governs (aggregate)"];
C -> EO [label="projection over"];
C -> EA [label="selection/staging per"];
U -> EO [label="contains (projection)"];
U -> EA [label="contains (projection)"];
DC -> CAP [label="Capture"];
CAP -> EO;
DC -> DIS [label="Discard"];
EO -> DIS [label="Dismiss"];MWDUMP MWDUMP
H -> ANC [label="Anchor"];
ANC -> U;
H -> GOV [label="Govern"];
GOV -> EA;
H -> SA [label="Save As"];
SA -> A4;
C -> A1 [style=dashed, label="maps to"];
EO -> A2 [style=dashed, label="maps to"];
EA -> A3 [style=dashed, label="maps to"];
EA -> INV1 [style=dotted];
C -> INV2 [style=dotted];
C -> INV3 [style=dotted];
}
[eo]
uuid = "eo-uod-thoughts-004"
semantic_version = "1.5.1"
created_at = "2026-01-15T09:54:00+11:00"
# EO_BODY_START
Thought Bubble: Thoughts (historic session aggregate)
This Thought Bubble is the primary container UoD for the CM-2 bootstrap session. It aggregates governed EOs and subordinate UoDs that were present at the moment the UI projection failed.MWDUMP
[eo]
uuid = "eo-uod-captured-graphs-003"
semantic_version = "1.5.1"
created_at = "2026-01-15T09:54:00+11:00"
# EO_BODY_START
Thought Bubble: Captured Graphs
This UoD contains the graph artefacts captured during the session.
Contains:
- eo-graph-cm2-system-001
- eo-graph-project-progress-epiphany-002
- eo-accumulation-graph-2-001
[eo]
uuid = "eo-rel-captured-graphs-in-thoughts-005"
semantic_version = "1.5.1"
created_at = "2026-01-15T09:54:00+11:00"
# EO_BODY_START
Relationship: Captured Graphs contained in Thoughts
from = "eo-uod-thoughts-004"
to = "eo-uod-captured-graphs-003"
relationship = "contains"
status = "provisional"
[ea]
uuid = "ea-uod-captured-graphs-in-thoughts-provisional-006"
semantic_version = "1.5.1"
created_at = "2026-01-15T09:54:00+11:00"
# EO_BODY_START
governs = ["eo-uod-captured-graphs-003", "eo-rel-captured-graphs-in-thoughts-005"]
status = "provisional"
scope = "UoD aggregation and containment within working Thoughts bubble"
provenance = "Reconstituted from session snapshots; subject to human review"
[eo]
uuid = "eo-governance-axes-001"
semantic_version = "1.5.1"
created_at = "2026-01-15T09:54:00+11:00"
# EO_BODY_START
Governance Axes (Attention, Continuity, Authority, Custody)
A1 Attention (ephemeral / in-focus)
A2 Continuity (enduring / persists)
A3 Authority (epistemic status via EA)
A4 Custody (chain of custody / where held)
[ea]
uuid = "ea-axes-in-thoughts-provisional-007"
semantic_version = "1.5.1"
created_at = "2026-01-15T09:54:00+11:00"
# EO_BODY_START
governs = ["eo-governance-axes-001", "eo-uod-thoughts-004"]
status = "provisional"
scope = "Bind governance axes into Thoughts for audit and reasoning"
provenance = "Reconstituted from session snapshots; subject to human review"
[eo]
uuid = "eo-graph-cm2-system-001"
semantic_version = "1.5.1"
created_at = "2026-01-15T09:54:00+11:00"
# EO_BODY_START
Graph: CM-2 System (DOT)
digraph CM2_System {
rankdir=TB;
HumanAuthority -> EO [label="creates/modifies/invalidates"];
HumanAuthority -> EA [label="creates/modifies/invalidates"];
EA -> EO [label="governs"];
Context -> EO [label="projection over"];
Context -> EA [label="selection/staging per"];
UoD -> EO [label="contains"];
UoD -> EA [label="contains"];
DC -> Capture -> EO;
EO -> Dismiss;
HumanAuthority -> Govern -> EA;
HumanAuthority -> SaveAs -> Custody;
}
[eo]
uuid = "eo-graph-project-progress-epiphany-002"
semantic_version = "1.5.1"
created_at = "2026-01-15T09:54:00+11:00"
# EO_BODY_START
Graph: Project Progress / Epiphany (DOT)
digraph Progress {
rankdir=TB;
Problem -> MET [label="mechanically extract"];
MET -> EO [label="capture"];
EO -> EA [label="govern"];
EA -> Context [label="projection rules"];
Context -> Output [label="tokenised inference"];
Output -> Insight [label="epiphany"];
Insight -> Capture [label="promote"];
}
[eo]
uuid = "eo-accumulation-graph-2-001"
semantic_version = "1.5.1"
created_at = "2026-01-15T09:54:00+11:00"
# EO_BODY_START
Graph: Accumulation Graph 2 (DOT)
digraph Accumulation2 {
rankdir=TB;
Thoughts -> CapturedGraphs [label="contains (provisional)"];
Thoughts -> AxesEO [label="includes (provisional)"];
Thoughts -> Graph2 [label="includes"];
CapturedGraphs -> GraphCM2 [label="contains"];
CapturedGraphs -> GraphProg [label="contains"];
AxesEO -> A1 [label="Attention"];
AxesEO -> A2 [label="Continuity"];
AxesEO -> A3 [label="Authority"];
AxesEO -> A4 [label="Custody"];
}
[ea]
uuid = "ea-accumulation-graph-2-in-captured-graphs-provisional-008"
semantic_version = "1.5.1"
created_at = "2026-01-15T09:54:00+11:00"
# EO_BODY_START
governs = ["eo-accumulation-graph-2-001", "eo-uod-captured-graphs-003"]
status = "provisional"
scope = "Declare Accumulation Graph 2 as a member of Captured Graphs UoD"
provenance = "Reconstituted from session snapshots; subject to human review"
### end of chrome reconstitution